• 首頁
  • 果莊農地客服小幫手
  • 最新消息
  • 資源分享
  • 門市查詢
  • 線上購買
  • 聯絡我們
  • My Cart0
  • Search
果莊農地 果莊農地 果莊農地 果莊農地
  • 首頁
  • 果莊農地客服小幫手
  • 最新消息
  • 資源分享
  • 門市查詢
  • 線上購買
  • 聯絡我們
  • 0
      • Your cart is empty.
    • Sign in

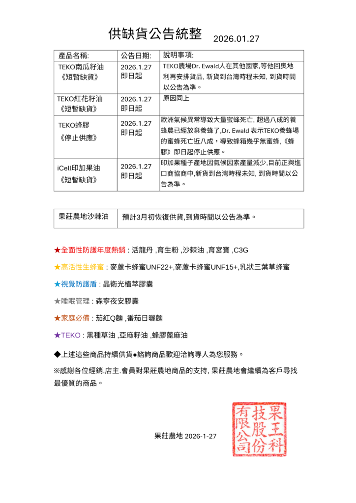
供缺貨公告統整2026.1.27

2026 年 1 月 27 日 Bysafefarm In未分類

📣【果莊農地|空中講堂・喬峰老師時間】

2026春節出貨公告

門市

門市地址
果莊農地自然醫學健康中心221新北市汐止區新台五路一段81號19樓D室
傅昌生醫科技105臺北市松山區南京東路五段38號之1號19樓
樸園有機(南昌店)100台北市中正區南昌路一段59巷31號
東雅小廚106台北市大安區濟南路三段7之1號1樓
天食地栗110台北市信義區基隆路二段33-3號1樓
長生妙方220新北市板橋區南雅南路二段144巷91號4F
更多

最新消息

  • 🌸 【2026 母親節 · 特惠活動】 🌸 2026 年 4 月 27 日

  • 📣📣📣【上架公告】 果莊農地 《⭐️沙棘油⭐️》重磅回歸~ 2026 年 3 月 25 日

  • 恭賀新春 2026 年 2 月 13 日

  • 2026春節出貨公告 2026 年 2 月 10 日

  • 供缺貨公告統整2026.1.27 2026 年 1 月 27 日

聯絡我們

果莊農地LINE群
  • 購物須知
  • 退換貨政策
果莊農地
©2024 Safefarm 果莊農地版權所有